打开
预览
首页
苏超
视频
经济
思想
评论
科技
教育
民生
文化
体育
文旅
问政
视觉
法治
苏声
健康
三农
专题
扫码下载
扫码关注
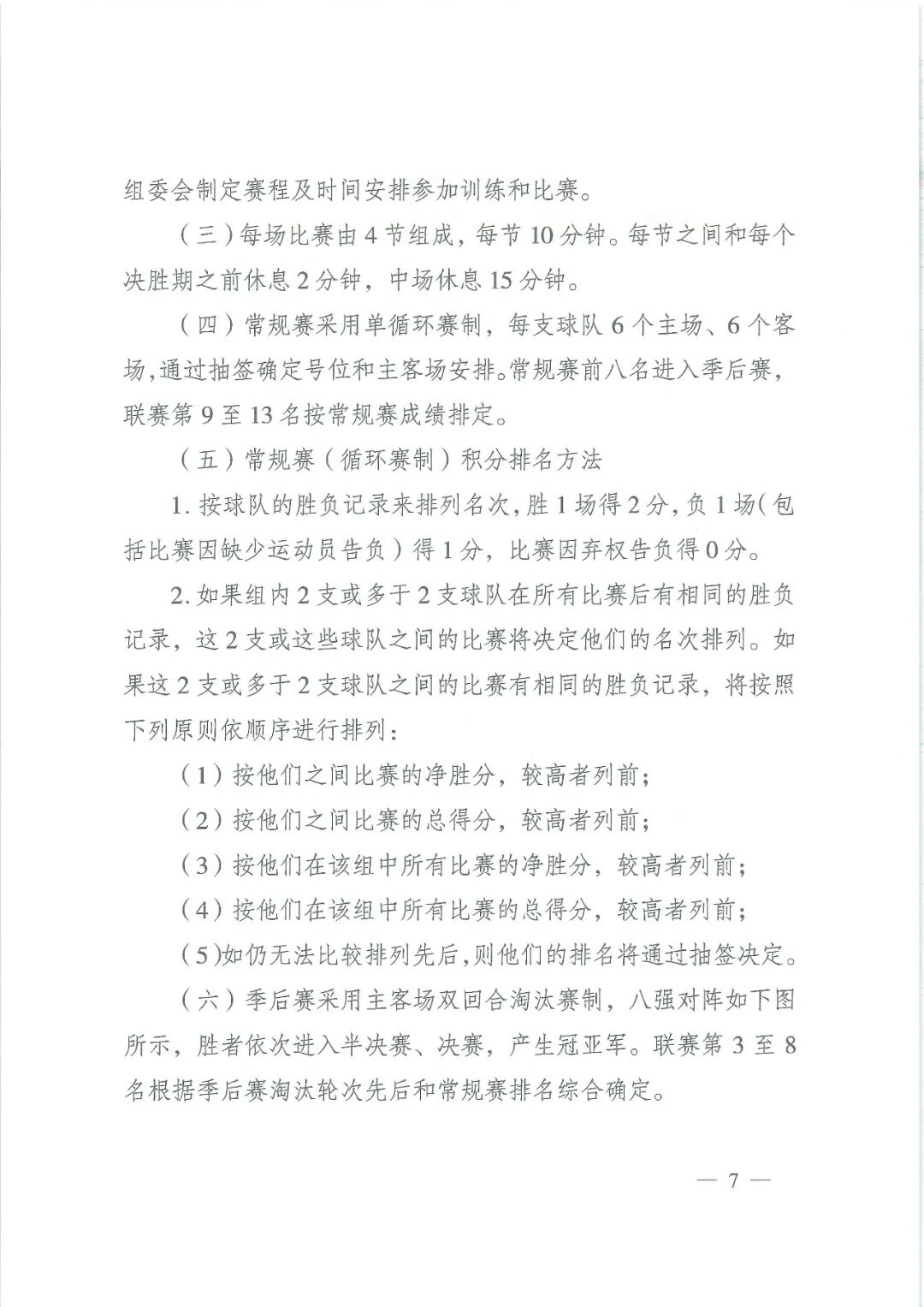
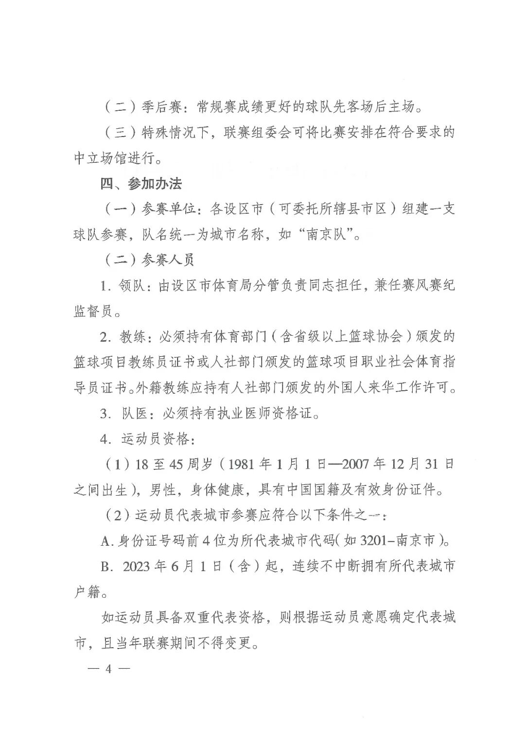
2026年篮球“苏超”竞赛规程发布
2026-01-28 08:42:55
来源:
江苏省篮球运动协会
编辑:吕霞
打开APP阅读全文
热点评论
打开APP查看全部评论
新华日报
新华日报
扬子晚报
乡村干部报
南京晨报
江苏经济报
江苏法治报
江南时报
新苏商
扬子体育报
华人时刊
专题
视频
我AI的江苏|“汪汪队”、无人机、“智慧大脑”……电力新科技出动,守护万家清凉
交汇点新闻
08/02 09:32
扫码下载
交汇点新闻APP
Android版
iPhone版
分享到微信朋友圈
打开微信,点击底部的“发现”,使用 “扫一扫” 即可将网页分享到我的朋友圈。
分享到QQ
手机QQ扫描二维码,点击右上角 ··· 按钮分享到QQ好友或QQ空间